Amazon USで働き始めて20か月。妻の3人目の子供の妊娠を機に引っ越しつつ、AWS障害・レイオフ・H-1Bビザ申請の否認、グリーンカード申請開始など、アメリカで生きる上でのライフイベントが目まぐるしかった中で、今ここアメリカで生きる目的を考える機会が多かった時期でした。
妻の第3子の妊娠
私は渡米20か月。昨年11月に渡米してきた妻子は丸一年。アメリカでの生活に慣れたとは言えるかは引き続き分かりませんが、この国での生活は「不確実性との向き合い方」が問われ続けると感じます。
ビザ、雇用や生活保障の面で日本と比較して全く安定せず、繰り返し襲ってくるレイオフに怯えつつ、子供一人あたり月3000ドルの保育園料を支払うカツカツの日々。こうした不安定イベントに対し、真っ向からぶつかって完全解決を試みるも良し、いずれ解決することを念頭に横目で受け流すも良し、完全にシカトするも良し。
そんな中で第3子を授かりました。私と妻は「喜び100%!不安なし!」という状況ではなく、少なからず将来への不安を感じつつ、いかに乗り切ろうかという雰囲気が取り巻いています。
家計 – 火の車
BA(Business Analyst)L5のNon-Techで渡米した私のお給料はかなり低く、株込みで150Kに届きません。税金や保険も引くと月々7000-8000ドル程度の手取りの中で、固定費として保育園代が月6000(3000×2人)、家賃4000弱に光熱費・通信費やら諸々の生活費が加わるので、既に家計は火の車です笑 そこに第3子が加わるとなると、わが家の財政破綻は目に見えています。貯金を崩すか、株を売るか、金融資産に手を出すか。。。
最も、私は5年以内に216億円貯めてFireする目標を継続して遂行しており、多少の停滞や後退はあれど、引き続き達成する未来を確信できる程度の進捗にあります。達成まではこのお金には手を付けたくはない、、、本当に本当にどうしても困窮してしまった場合にはなんとか奥の手があるという感覚はあれど、常に全損の恐れを抱えるかなり高リスクな投資を行っている以上、心の安寧からははるかに遠い場所で生きています。
思えば、日本での暮らしは非常に安泰でした。病気や失業といった様々なリスクが最小化され、御飯は美味しいし安いし、極めて安定した世界を生きていたと感じます。
AWS障害 – 揺らぐインフラ
もう一つ、日本での生活との比較で想起される不確実性はインフラです。アメリカでは都市機能が密集したdowntownに住んでいても風雨が強い日は電気が一瞬消えそうになることも多く、停電や断水のリスク、普段使いしてるものが突然壊れるリスクといった不安感は常にあります。悩んでもしょうがないし、発生してしまった場合の対処法を日頃から沢山準備しておくことしかできません。日本に比べて不自由を感じることは少なくありません。

出典:satimo-blog 【2025年10月20日】AWS障害の原因と影響を徹底解説 | 世界規模の大規模障害から学ぶ対策
こうした中で生じた2025年10月20日のAWS大規模障害。当然ながら自社サービスにも大いに影響しました。私が属する開発チームは BCP(事業継続計画)の実行には含まれておらず直接的な関係はないものの、何か自分たちができることはないかという思いが組織全体に溢れ、システムが動かなくても手元のデータや限られた代替手法で出来得るサポートなど、とにかく頑張りました。
私はデータ分析を担う立場でありながら、現場には足しげく通ってデータとビジネスオペレーションの紐づきやプロダクトの挙動の確認などを頻繁に行っていたため、起こり得る課題や助けられるかもしれないことが次々に想起され、思いついては試して渡す、という行程を繰り返しました。
AWSはインフラであり、機能停止によって致命的な打撃を受けた人々も少なくなかったのではないかと思っています。東日本大震災のとき、私は結局2年間休学して現場に常駐するような形で支援を行いました。3月中に石巻に入り、自衛隊が門脇小学校の校庭に拠点を構える前にボランティアから活動を開始し、最初の方は津波で亡くなった方々の「水揚げ」、自衛隊の方々は「揚収(ようしゅう)」と仰っていました。徐々に医療スタッフのロジや避難所単位での治安維持、教育支援なども担うようになります。

出典:iNDEX 東日本大震災の経験が生んだ、東北大学病院の「最先端BCP」
例えば病院の人工心肺装置は停電を想定していても断水・断ガスは想定してなかったり、私たちが普段当たり前に存在すると考えている前提が崩れ去った世界を経験しました。私の親友もインフラの機能停止が原因で亡くなりました。
あのときの経験もあり、色んな場面がフラッシュバックしながら必死にできることを探しました。幸い世界的にも多くの人命に関わるような大事には至らなかった(と信じている)ものの、改めて自分の会社や担当するサービスが社会と強い結びつきを持つことを感じる出来事でした。
大規模レイオフ

出典:BUSINESS INSIDER アマゾンが解雇する1万4000人に送った「クビ」メールの全容【独自入手
2025年10月27日には弊社の大規模レイオフが発表されました。実は私は今回の一部始終について、偶然ながら事前に、かつかなり内部事情な詳細まで知りました。7月にプロモーションドックが受理されて以降、ずっと昇進の話がなかったことがきっかけで上層部と話す機会があり、その中で様々な検討がなされていたことを知りました。
なお、実は8月ごろに予兆を検知してました。弊社の求人から取得できるデータにおいて、8月ごろからある傾向の潮目が変わり、大きな人事イベントの予兆を感じていました。
私がこれを検知できたのには理由があります。忘れもしない3年前の2022年8月、当時私はアメリカ行きがかかったAmazon CareのUSポジションの選考中でした。突然の同サービス発表、直後のHiring FreezeとLayoffで文字通り死線を彷徨いました。1年かけて世界中538ポジションに応募し、ようやく掴んだチャンスで20カ月前に渡米してきました。
なお、巷では今回のレイオフはAI代替計画に伴う「本社部門」の大幅な人事削減計画の一環という報道がなされているそうですが、個人的にはちょっと違う見方をしています。

ご参考までに、Amazonがワシントン州行政に届け出たレイオフ人員の内訳書類には、オフィスごと・職種ごとのレイオフ対象人数が記載されていますが、冒頭にあるBFI4・BFI5はそれぞれFC・SC、物流拠点であり本社部門の方ではありません。私見であったとしても詳細は言えませんが、本件や今後のトレンドは巷の世論とは異なる動き方をすると考えます。
H-1Bビザ否認、グリーンカード申請開始

出典:stastica Tech Giants Rely Heavily on H-1B Program
アメリカで生きていくには命より大事なもの、ビザ。先日、会社経由で申請したH-1Bビザが否認されました。弊社は国内でも屈指のH-1B労働者を沢山抱える企業で、その申請ノウハウは整っているはずなので心配してませんでしたが、、、こんなこともあるんですね。
ただ、否認後にかなり偉い人までエスカレーションされて人脈が広がり、過去同様に否認されたケースの方々とも沢山繋がれました。正直、とても良い経験になった笑 否認とは行政側のビザ申請手続き終了を意味するため、基本的に私は申請を却下された形ですが、その判断に疑義がある場合は異議申し立てができるとのこと。そして今私はこの異議申し立ての手続きの中にいます。
否認の理由は大きく2つあり、(1)会社が説明した私のポジション(=BA、Business Analyst)が、H-1Bに規定される「専門性」を満たさない、(2)私の学歴がH-1Bに規定される「専門性」を満たさない です。
(1)は会社が説明することであり、この会社の、この部門の、この部署の、このビジネスにおけるこの職種に求められる専門性がH-1Bのそれを満たすことを説明する必要があるとのこと。実は過去、PdM(Product Manager)やSDE(Software Development Engineer)といった専門職でも同様の理由で否認されたことがあるそう。そしてその度に異議申し立てを行い解決したそうで。
(2)は私の問題ですが、私は商学部出身でTranscipt上にも会計・経営・マーケの単位も沢山持っており、また、現在の仕事で求められる能力が、この単位のこういった学習で身に付いたという旨をかなり詳細する説明資料を送付した上での否認なので、これ以上何を説明すればええねん。。。という気持ちになっていたりします笑

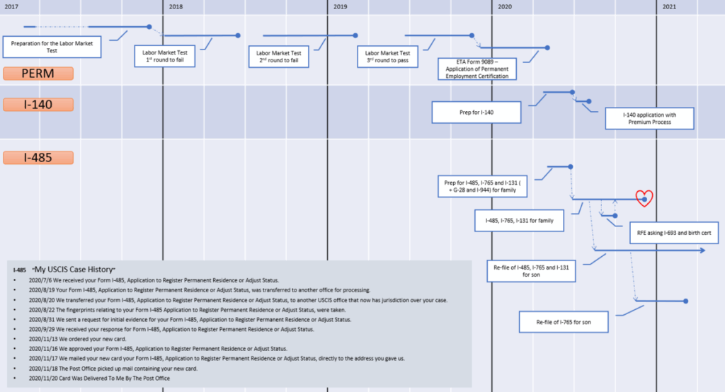
H-1Bはこんな感じですが、並行してGC(グリーンカード)の手続きも開始しました。既にPERMに向けた書類提出は完了しており、GCが手に入るまでには約3年くらい時間かかると言われています。とはいえ上述のレイオフの関係で PERMが止まる可能性もあり、まだまだ安定には程遠い在米生活です。
60年ぶりの丙午(ひのえうま)

出典:厚生労働省 人口動態統計 画像はこちらより引用
話は妻の妊娠に戻りますが、先日妻が突然「あのさ、丙午(ひのえうま)って知ってる?」と訊いてきました。文系で受験し社会保障を専攻した者として、1966年の出生率低下を知らないはずがありません笑
それと同時にハッとしました。そうか、丙午は60年周期、第三子が生まれる2026年は60年ぶりの丙午。井原西鶴の『好色五人女』のモチーフとされ、恋人に会いたいが故に江戸に放火しまくったとされる「八百屋お七」が丙午の生まれだったことと、「丙午の年は火事が多い」という伝承が結びつき、丙午に生まれた女性は放火しまくるほど気性が荒く、結婚した折には夫に禍をもたらすという言い伝えになったとされています。
こんな迷信で日本の出生率が大きく下落するほど影響があるのだから、当時の迷信の根強さと、単なる江戸のうわさ話が日本中に広がる情報拡散力には驚きを隠せません。日露戦争の2年後の1906年、明治時代にも大きく影響し、二次大戦が終わって高度経済成長期に至っても猛威を奮ったことを考えると、社会に根付いた概念となっていたのでしょう。
2026年、私たちは丙午という概念すら知らない人が多いのではないでしょうか。社会の劇的な変化は人々に圧倒的な情報をもたらし、旧来の社会的風習は急速に廃れていると感じます。

出典:国土交通白書2020 三大都市圏及び地方圏における人口移動(転入超過数)の推移


出典:総務省 人口動態・家族のあり方等社会構造の変化について
私は古い農家の生まれなので家に仏壇があるのは当たり前、お彼岸・お盆・おせち・月見だんご・七草がゆといった所作や食事が、1970年代以降の地方から都市圏への人口移動と核家族化の進行を経て次の世代に受け継がれかったことが大きな要因と考えます。
幸せな家庭像:家族計画
丙午関連で何かと不安がる妻に、私は興味本位で訊きました。「我々の世代、人生の幸せのイメージってなんとなく『20代で結婚・2人の子供・マイホーム』じゃない?」と。妻は驚いたように「確かに!」と言いましたが、なぜこのイメージがあるのか分からないとのことでした。これこそ家族計画の功と罪であり、21世紀になってもなお私たちが「結婚しない」「子供もたない」「一生賃貸」といった多様な生き方を心から受容できない足かせになっていると考えます。
家族計画とは日本のみならず国連規模で世界的に推進された人口抑制政策で、貧困防止のために子供の数やタイミングを計画させることで家庭単位で出生を抑制する試みを指します。
戦時中の日本の「生めよ殖やせよ」政策は戦後、人口爆発とそれに伴う食糧・資源不足、過剰な生産労働人口ゆえの貧困リスクと考えられるようになり、戦後の出生率4を超える時代から、貧困にならないために子供を作る数やタイミングを考えさせる教育・啓蒙活動が活発化します。
これは日本に限った話ではなく、ともに人口支持力の高いコメを生産できるため出生率が高かったモンスーンアジアを中心に1950年代から展開し、例えば1954年ローマ、1965年ベオグラードでの学者レベルでの国連世界人口会議を経て、1974年には政府レベルでの世界人口会議がブカレストで実施されました。

出典:少子高齢化の本当の問題は? 推移と予測から、人口減少社会の「構造」を読み解く
端的に言えば、人世帯当たり3人以上子供を産めば人口爆発、人口維持には2.1以上が必要。こうした背景において「だいたい子供2人にしましょう」という教育がなされ、それは大いに成果を出しました。

合計特殊出生率は15歳から49歳までの女性の年齢別出生率を合計して算出しており、数値が大きいほどその年齢での出産が多いと考えたときに、女性の年齢別出生率を歴史的に見れば、戦前は10代から出産を経験し、40代でも産んでいた傾向が見れます。だいぶ昔に、ある政治家が女性を「生む機械」と表現して炎上しましたが、そういう認識が生まれる時代背景があったのだと思います。
家族教育は一定の効果を示し、各家庭における子供の数は減りました。出生率は1975年頃には既に2を切っており、昨今は女性の社会進出も相まって初産の年齢が20代後半から30代あたりに後退している傾向も見て取れますが、未だに私たちは「人生の幸せのイメージってなんとなく『20代で結婚・2人の子供・マイホーム』」に囚われている、そんなことを思った妻との会話でした。
無意識に囚われているイメージの相対化
私は普通の人に比べて多少メタ認知が強いため、上記の幸せな家庭像のような「当たり前」「常識」的な思考や風習、それらの起源に敏感です。一つの環境に長くいるほど、人は良くも悪くも順応し他への適応力や柔軟性を失います。一方で私はかなり幼少時から自分を取り巻く環境に少なからず違和感を感じ、心のどこかで抜け出したい、違う土壌で育ちたいと感じていました。
それは私が異質だったからでしょう。私のオリジナルではなくどこかで読んだ表現ですが「水に馴染めない魚だけが、その水質について考える」という表現は非常に的を射ていると感じます。
そして今、アメリカで生活して一年半ちょっと。私は極めて良い意味で日本とは違う様々なあり方を体験し、それを良い方向に捉えることができています。仕事もプライベートも、関わる人たちの多くが移民で、バックグラウンドが異なる中でも互いに共通点を見つけ合い、仲良くなり、緩やかに協力・共生関係を築きつつ、相手に期待しすぎない・強制しない生き方を享受しています。
その一方で、仕事等でいざ多くの人と協業しつつ巻き込まなければならない立場になるととても大変です。自己開示しつつ相手を理解し、常にあるべきを追求しなければならないので、ネットワーキングや異文化理解が極めて重要になります。
アメリカ生活の中で様々な人や組織・文化と触れ、日本時代の自分自身や自分を取り巻いていた環境を大いに相対化できたと感じます。これだけでもこの国に来た甲斐があった。
プランBの精度向上 – 確実な目的達成
民間主導の地域完結型医療介護保険制度を作るというAmazon USに来た目的も含めて、私には渡米した明確な目的が複数存在します。「xxを訪れたい」「yyに会いたい」「zzという経済的・社会的成功体験を得たい」といったやりたいことをリスト化した上で構造化し、いくつかの上位概念にまとめた上で再構成した上で、進捗管理表を作って月次で振り返るようにしています。
社会人1年目に教わりその後現在に至るまで徹底しているのは、あらゆるタスクに完了条件と成果物を設定し、開始期日と完了期日を設定して「未着手」「進行中」「開始遅延」「完了遅延」「完了」の5つで進捗を追う、「ペンディング」等の他のステータスは曖昧さを回避するために使わない、リスク・課題管理表を併用して想定通りに進めなくなった場合の対応策を検討する、つまりはウォーターフォール型の人生管理です。
渡米して大きく伸びたと感じる自分の力は、目的を確実に実行するための「プランBの精度」です。プランBとは、想定しているプラン通りに進めなくなった場合の代替案のことで、手順や優先順位、リソース捻出方法を変えながら当初の目的を達成することを目指します。
仕事でも職位が上がって関わる人が増え、家庭を持って自分だけではない人生になり、当初想定の通り進むことの方が少なくなりました。その都度プランBを検討・実行するわけですが、プランを変更してまで達成する意味を考える過程で思考が柔軟になり、より目的やネクストステップが整理されていくのを感じます。

例えば「2025年中に家族を連れてグランドキャニオンに行く」は、妻の妊娠により達成できそうにない状況ですが、プランBを考える過程で、私がなぜこれを計画したのか、なぜ2025年中で、なぜ家族で、なぜグランドキャニオンで、この計画で何を得てネクストアクションが何かを考えます。それらを整理すると、実はグランドキャニオンではなく身近なxxに行ってクイックにxxすることで達成できるじゃん、と考え直し、着実に目的を達成できる形にプランBを組みなおせます。
加えて、主に仕事面で大きく考え方が変わったのは「優先順位」思考です。渡米前はどこか「全てやりきる」ことを善としていましたが、仕事面でも世界中から問合せや依頼が来る中で、今この瞬間リソースを割くべき最も意味のあることを考え続けます。日本で働いている際、US本社にシステムの不備修正をいくら依頼しても全然対応してくれなかったのはこういう背景があるのでしょう。
日本文化的な仕事観から見れば「不真面目」「手抜き」「コロコロ変える」「やるべきことをやってない」になるかもしれませんが、大切なのはスピードであり目的へのインパクトであり、早期に着手することです。この考え方こそ、変化の速い昨今に最も必要だと感じます。
在米生活の完了条件と成果物
こちらでの生活で1年半自分のプランと向き合う中で、上位概念である「在米生活」の目的にもだいぶ変化がありました。当初は仕事での成功や経済的メリットの最大化、人脈形成や得たい情報へのアクセスが上位にありましたが、昨今は子供の人生の優先度が上がりました。
私は今、216億円貯めてFireする計画を着実に実行しており、このまま順調に進むなら5年以内に確実に達成します。従って私とその家族は、階級を「労働者」から「投資家」へと急速に上昇させ、支配階層を成すようになるかもしれません。
この変化を見据えて、「子供には自分の好きな分野を見つけて好奇心の趣くままに好きに生きてほしい」的な従来の私の考えは甘いと感じるようになりました。昨今のAIの急速な発達もあり、この考えでは確実に次の代で没落します。また、労働者マインドセット著しい教育よりも、自立・俯瞰・将来予測からの逆算を重視する投資家・経営者的マインドセットを養う教育を求め、現在も良い方法を模索しています。
教育の目的において、私は(1)好奇心の追究=学問、(2)コミュニティ形成、(3)就職予備校 の3つで整理してきました。従来は(1)>(2)>(3)くらいの認識でいましたが、階級があがりAIが実務をこなす次の時代となると話は別です。おそらく(2)>>>>>>>>>>>>>>>>(1)>>>(3)くらいになります。
金はあるので食っていくのは困らない、そんな前提の人生において自己実現を達成するには、相応の人脈が不可欠であり、貴族になるなら貴族層に合流する必要があります。私が親として子供に残すべきは、日本やアメリカの貴族層・支配階層に合流し彼らと運命を共にするだけのコネクションではないかと思うようになりました。
アメリカは住む地域で治安、経済力、学力水準が大きく異なることは分かりました。従って私が達成するべき完了条件および成果物は、「子供に良き教育を与え良き成功体験を与えること」ではなく「富裕層と交流できる高級住宅街に家を構えること」かなと思っています笑
日本ではなくアメリカで子育てしたい理由
正直、治安や利便性、住環境やかかる費用を鑑みれば間違いなく日本の方が恵まれた子育てができると感じます。一方で私は自分の子供たちをアメリカで育てたいと感じており、その理由の根本は冒頭でも触れたように、日本の安全・安定ゆえの柔軟性のない土壌と衰退する未来を見据えたものです。
私は安定した日本に長くいた中で、日本の常識・日本のやり方・日本のイメージに凝り固まっていくのを常日頃から感じていました。私はこの感覚に特に敏感だったかもしれません。それはおそらくクソ田舎から上京して東京という異文化に驚きつつも順応し、一方で根っこの部分では「日本」という枠内で共通していたからこそ敏感だったのでしょう。
私が敏感に感じ取っていた、その共通した部分とは(a)「結果<能力<努力」主義、(b)「暗黙知と同町圧力」、(c)「リスク0」主義の3つです。
(a)について。まず、最も重んじられるべき結果よりも、処理能力やその精度・速さを測定してる(らしい)能力、そして何より、そこに至るまでにどれほど頑張ったかを主観的に測る「努力」。昔から私はこの風潮が好きではありませんでした。
結果には運要素が大きいことも重々承知の上ですが、それを以てしても結果を軽んじる理由にはなりません。そして何より、「結果<能力<努力」主義は、努力の先に結果がある前提で話が作られており、努力は必ず報われる前提で走らされていることには常日頃違和感を感じました、
私はオリンピックを目指した母の下でバリバリのスポ根教育を受けており、何も考えずに量をこなす習慣が身についています。プロを目指したヴァイオリンにおいては、毎日音階500回終わるまで夕飯を食べれませんでした。量をこなすことは善であるものの、現在こなしている量がいかにして得たい結果に結びつくかを想像する機会が少なかったことで、自分の投じた時間やエネルギーに対して思う結果が得られませんでした。

私がこの手の話で想起するのは大正時代のピアニスト、久野久(くのひさ)。毎日長時間にわたり鍵盤が血に染まるほど練習するも、日本の文化を発信する名目で文部省からベルリン・ウィーンに派遣されるとその力は全く及ばず、飛び降り自殺してしまう悲劇の女性です。努力の方向性を見誤り、気づいた頃には大海を知らない井の中の蛙だったのです。
この努力と結果が不連続というエピソードもさることながら、こうした悲劇が美談のように語られる機会が多く、お涙頂戴的な文化は私は好きではありませんでした。最もこうした文化は、歴史的な文学作品を見ても根強く、他国と比較しても悲劇的な描写で耳目を集める傾向が強いのは歴史的背景に依るかもしれません。
勿論日本に限らず他国にも、アメリカだってそういう側面はありますが、日本に比べて努力を最重視する風潮は比較的弱い気がします。また、私の仕事においては結果だけが求められており、厳しいものの非常に分かりやすく私にとっては働きやすいです。
(b)について。よく外国人が日本に移住する際に地獄だと評するのが集団圧力。明文化されていない暗黙のルールや暗黙知を「察する」必要があり、その次に「従う」必要があります。郷に入っては郷に従うことが大切ですが、郷のルールが強すぎて明文化されていないところまで従う必要がある、従わないと「共生できない」というレッテルを貼られてしまうのは大変厳しいものがあります。
その点アメリカは非常に楽です。ルールは明文化され、それ以外のことは相手に期待しない雰囲気があります。あるいは、期待を満たせなくてもしょうがないと思ってもらえるだけの懐の深さがあります。
(c)について。雇用や病気、その他全てにおいて、日本はリスク排除を優先しすぎました。本来私たちは不確実な環境をどう生き抜くかを考え、知恵を絞って人生のリスクに能動的に備えるべき生物です。全てを安定させた結果、リスクに備える気力も、リスクを識別するアンテナも、苦難を克服する気概もなく、しかし制度やインフラを維持できずに社会全体がゆっくりと衰退することを受容しながら窒息するような感覚。
アメリカは本当に不安定で不安で、でもみんな楽しそうに生きているのが印象的です。こうした胆力というか鈍感力と底抜けた明るさのようなものが社会の根底にあれば、どんなことが起きても生き抜く力に変えられると感じます。
不確実性への耐性

出典:bookbang 金持ちなら「貴族」になれるのか? 歴史から学ぶ、貴族の本当の姿
日本では受験戦争が苛烈を極めており、学歴がそのまま社会的優位性に直結する幻想が未だに続いていますが、これは間違いだと思います。東大出ても年収数千万が関の山であり、この金額間の労働者は他の学歴からでも十分に生まれます。また、科学技術での経済発展はもはや眼中にないのか、日本では学問的研究に清貧が求められ、研究者として裕福に暮らすことは不可能です。
こうした状況からも、私は日本で子供に勉強させたくないと感じます。もっとも、日本の教育カリキュラムは世界に誇れる最強のものだと感じており、私は子供たちに日本ベースの教育を自身の手で施すつもりです。
次の時代は人間の作業の大部分が機械やAIにとって代わり、支配階層にとっての教育や学習は技能獲得のためではなくコミュニティ形成のために求められるのだと考えます。富裕層がみんなやってる会計処理や租税回避・有利な投資手法などの話題についていけるために教育が必要になるでしょう。
そんなことを考える私は、引き続き支配階層どころかビザ問題で苦戦しており笑、いつまでアメリカでサバイブできるかも一寸先は闇ですが、常に自分の人生の先を生きることを思い描いて日々精進。



